Kaafa tekniik kee luqhat obsahi gabooko Saahot Maashiin Tarjamahi Misaal (SAMATAMIS) [Saho Machine Translation Model (SMTRAMOD)] taqhiyyime akotta abneh nine. Ta akotta inkoh ummanti ishi-ishi nukurko, akah dhiicinnan ginah abaa yane xawalhi addat-boodo yakkeedo kii tine. Tee bursaale yakkeedo, tillabte ciyyo soomaamaanam kee tamiite ciyyo yaxiggiriinim kii tine.
Londonti looh dhaxiinitti saaca 7:00ko aykee Saaca 8:30 fanah sugte akotta ZOOM araxah tekkeh, yengele mari lel:
- Xishma-le Dr Jama Musse Jama
- Xishma-le Moreno Vergari
- Xishma-le Giorgio Banti kee ta farto sin gudduusak yane Ust. Axmadsacad Maxammad kii yinin.
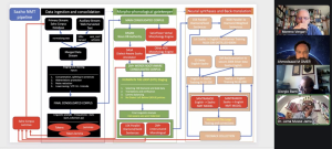
Akottat madareenah tinem Dr Jama yekkeh, ta akkii tane ciyyo, ta kataa adooxa araxah caddoyshe:
- Qacbot mandhaco kee ayrakat (Data ingestion and consolidation)
- Canqara kee dhaawishnan dhawrheena (Morpho-phonological gatekeeper)
- Xangal raxeena kee Leddi-tarjama (Neural Synthases and Back-translation)
Erherh magaroh Qacbot mandhaco kee ayrakat (Data ingestion and consolidation)
Nable gedda, lamma gabooko tekette qacbo (data) tekkeh, amaa Saahot Afhi Maskaakadde kutuubuh orobteh tanem kee Internet aruxko yekketti barhsime kutuub tablem kinni. Ta lamma raxeenahi kutuub yensheedeh inkidde yeketteyaako mixe kee mamfiyolle gaxeh yemtseereek sarrah, affara ciyyo alle takke.
Amayim lel:
- Canqur wilaanam kee muluu-xisbah barhishaanam (Concatenation and splitting sentences)
- Yudhdhurhe canqur-hi dhawrho abaanam. (Abbreviation Protection)
- Amficinnixe kutuubhi tsaxyaa abaanam (Noise reduction)
- Kutuub cindha xarfelle yaybiddiliinim (Lowercasing)
Ta ginah ta affara ciyyooko tillaabe kutuub lel Abayshimat Maskaaka Toororeya (consolidated Corpus) yasqoome.
Taymik sarrah kataytam lel, luqhat taftiish kee idhdho kinni. Tayim lel bukaako luqhat difdif aagina kinamhi soomam yakke macna kinni. Takkeeko lel misaal canqara (token) kee rimid canqara (lemma) yamidhdhigin hido dooriman. Ta lamma xibar inkidde gaxah lel maararoh misaal-canqara (token-lemma) tawce. Ta daraja gufa gedda lel amaa misaal-canqur gaxah amaa masarrat kin Maskaakadde yakatte.
‘Canqara kee dhaawishnan dhawrheena (Morpho-phonological gatekeeper)’ tarhxe malammit magarolle tillabna gedda lel, ziyaada luqhat dhiiceenit (linguists) adde fadhdhishiman cara tekkeh, tamaa Tigrire (Tenteete) Maskaakahi zan adde yakke cara yakkeedo kinni. Takke migocti cayna kee aki abittot xazxaazimnanhi ciyyo adde takke cara tekkeh, barhsim latat kee abittot obsa adde yaysherheerhegin makaano yakkeedo kinni. Tamaa yemweesebe canqur hi manga lamma miliyoonko bukalle takke gedda, misaal-canqur gaxayaako Masarrat kin Maskaaka yazgibide; akkanih takke tarjama lel yayseehele.
Xiyaw-gabat-galeh (human-in-the-loop) takke ciyyo amayim balih ta kataa affara araxah takke:
Amayim lel:
- Koonan kee taman shixtitaako bukalle yakke muluu-xisbab Daymondi kee Dahabko kab-yarhxo missila.
Macalsit: Talle ‘Daymondi’ kee ‘Dahab’ akko arhxii nanem, tamaa kutuubhi cayna, qarce kee dhibrhoh tamxaye daraja kinni. Ummanimih kaamil kin kutuub yekkemko Daymondiiti daraja leya. Amayimko gaax-tam yekkemko lel, ‘Dahab’ yakko dhiica … amaa ginah ishi daraja balih ooba.
- Kutuub tarjama kee amaa kutuub araxah (meceetih) yanemhi thummut yakkiinim.
- Rimid canqarahi aybalaalaa abaanam.
- ‘Caazalle Racta Lata Mitane’ (No Dialect Left Behind) yarhxe barnaamij, abaanam kee umbuka latah tarjama akah tamidhdhigeekah abaanam.
Abayshimat luqhat addoodimhi marmarah lel akkinnan canqarahi rimid yaysherheerhegeh barnaamij abaanam, tayim inkoh xiyawti-gaba takkem kinni.
Ta urhurh waqhtedde wawwaacinah sittiyaalih tadiye ciyyo, masalan, 15 shixtiyaako bukalle yakke afkafat tarjamah muluu-xisbab kee inkidde yekeekette canqurko 2 Miliyoonko bukalle tabbirhe Maskaaka, abayshimalle, akkanih takkeh tarjamalle ni tillaabishshe kinni.
“Xangal raxeena kee Leddi-tarjama (Neural Synthases and Back-translation)” tarhxe maddaxit magarolle tillabna gedda lel Dr Jama ta kataa caddos yoxoye:
Ta magaro kado alle nane darajahi tane magaro tekkeh, amaa barhsime darajalle (Daymondi kee Dahab) yane afkafat tarjamahi muluu-xisbabko koonan kee taman shixtiya (15k) kee Daymondille tillaabo kab-yerhxe adooxa boolko (300k) bukalle yakke afkafat tarjamahi muluu-xisbab tamaa dhayih yefeedede Saahot Maashiin Tarjamahi Misaal (SAMATAMIS) dhuguuguluh labcaadishaanam kinni.
Akah tabliiniikah lel labcaadishti darajalle geytima Saahooko Ingliilizille yaydadabbe Saahot

Maashiin Tarjamahi Misaal SAMATAMIS erherheh yane. Ta daraja xiyawti-gabat-agle adde fadhdhishimta daraja tekkeh, tamaa maashiin yaxaye tarjama araxah tanem kee tambulluweh, araxah anniye waytemko, gerille memcot muluu-xisba akah tamxayekah tekkeh tane. Takkeeko sin (doodat) gabat agleeko tekettem lel malammih labcaadishih akah tamxayeh, meceetih qarce-le tarjama akah abaakah takke.
Abayshimalle lel, yamaato le urhurh waqhtedde takko le ciyyo ta kataytam kinam caddoyte:
- Rimid akko yimidhdhige canqurko 2 miliyoon yakatteh, canqurti filcitlih yamweesenem.
- Afkafat tarjamah muluu-xisbabko xiyaw araxah fattasha akko tekkeh tillaabe muluu-xisbabko 15 shixtiya kee latat barhsi akko yimidhdhige afkafat tarjamahi muluu-xisbabko adooxa bool shixtiya kab-ishaanam
- Saahot migoc hi qacbot-makhzan dhishaanam
- Canqurti gabbabbacnan (rimid, misaal, rimid-misaal) yaysherheerhegiinim.
Ta ginah fidin caddos yoxoyek sarrah Dr Jama, akottadde yengele maraako esseror kabbaateh, amaymih gaxsos yoxoyemko sarrah akotta sariigallah bakitte.
Akah tabliiniikah, raace arax walaa arheerhe wayo kiyah, tayek basoh tekkeh tane ciyyo arax tibbirheh meceetih adii tane. Tayim lel ummanti gaba yessegelle gedda tekkem kinni. Ta ciyyo santisha mari dago mara yakkoona kibah, ummanti ishi-ishi gabooko gaba assagalle wayaado ta ciyyo ta ginah tafaadado dhiice mirhaarho. Racteh tanemlih adde nanino zoxooko cirriya le makaanolle inkoh inkidde nawco kee erhedhdhe ciyyo sariigallah abayishno ciloh lel sin gabat agle dhuguugul noh takko mangum sinalle amaanatishak kaafit magarohi addoodim talle abaysha.
Ta gina le dhibrhoolih sinalle gaxandah lel inkoh mecaanidde ni sugusoo.
CAWAT:
Gaab noh isho! Talle meceetih duhsuuso farham tinniyemko lel dikti maarhagitko bextih, fertoh Irobbiyuun idhdhiteenit kee xabaleenitko Saahot luqhalle mango iggidit mango idhdho kee xabale abeenih, Saahot luqha Caamalti Irhgat Dooda (International Academic Community) lih yeysherheerhegiinih, kaddih kabaarih mango ciyyo abaa tane luqhat maarhagit xishma-le Moreno Vergari kee xishma-le Giorgio Banti kinoonim duhsuuso farha. Jama Musse Jama abaa yanem lel umman tiyak ablii taniinim kinni. Umbuka ni doodahi migacalle lel mangum ten cawwatoyshita.
Gaab yoh isho,
Sin sacal:
Axmadsacad Maxammad


Mangum basak-yarhxe caddos!
Ractemih xato yaxawo in shaa Allah.
Carha micitin yalli cumre kee cafiyat sinah yaxawo. Tamaye. Magom. Dararo lino. Ishallah. Dheh gaba kaleh. Obo cagnah
Mece ciyo kinni